La finalidad de este proyecto es educativa, mostrando cómo funciona un transistor con un montaje simple en una matriz de contactos.
Describimos un experimento simple que puede ser implementado en los cursos del nivel fundamental y medio y que sirve como introducción a la tecnología. Con él, aprendemos cómo funciona un transistor.
Nivel: Fundamental, medio e iniciación
Objetivo: aprender cómo funciona un transistor, lo que se gana y cómo la corriente que circula por el cuerpo puede controlar un circuito.
Explicación
La resistencia de la piel de una persona es muy alta, no dejando pasar suficiente corriente para encender un LED.
Sin embargo, esta corriente puede ser amplificada por el transistor y con ello adquirir la intensidad suficiente para accionar un LED.
En nuestro experimento, usaremos dos hilos que sosteniendo entre los dedos, permiten pasar una corriente muy baja a la base del transistor.
Esta corriente se amplifica y se enciende el LED.
A continuación, sujete las puntas de los cables que enciende el LED.
Montaje
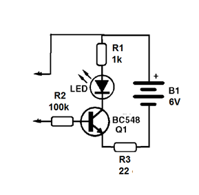
En la figura 1 tenemos el circuito usado en el experimento.

El montaje en la matriz de contactos se muestra en la figura 2.
En el montaje tenga cuidado con la posición del transistor, la posición del LED y la polaridad de las pilas. Cualquier inversión puede causar la quema de componentes.
Observe que el brillo del LED varía cuando apretamos más los hilos y con ello la resistencia eléctrica disminuye, aumentando la corriente en el transistor.
Material usado:
Q1 - BC548 - transistores NPN
LED - LED común
R1 - 1 k ohms - resistor - marrón, negro, rojo
R2 - 100 k ohms - resistor - marrón, negro, amarillo
R3 - 22 ohms - resistor - rojo, rojo, negro
B1 - 4 pilas
Varios:
Matriz de contactos, soporte de pilas, hilos, etc.




