Este circuito produce el sonido de disparo de una ametralladora, con menor intensidad es claro, y sin disparar ningún tipo de proyectil. Una sugerencia es utilizar el circuito en efectos sonoros para grabaciones, piezas teatrales o demostraciones.
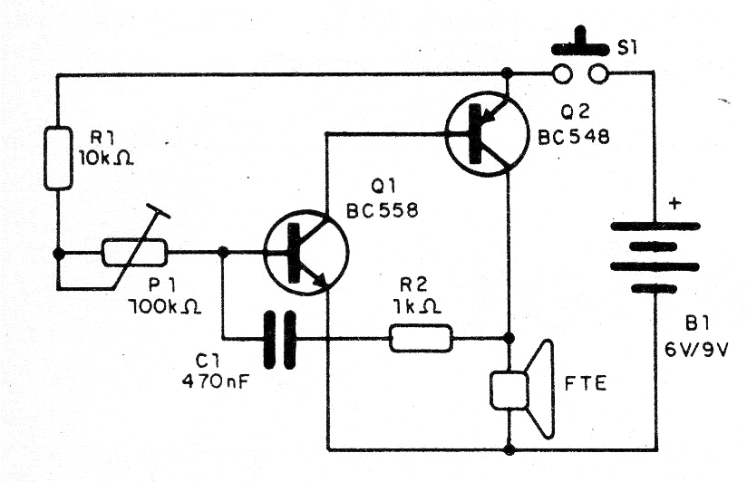
El circuito es alimentado por pilas y el trimpot P1 sirve para ajustar la velocidad de los disparos para obtener mayor realismo posible. Para mayor intensidad sonora será interesante utilizar un altavoz de buen rendimiento. En la figura 1 tenemos el diagrama completo del aparato.
En la figura 2 damos la disposición de los componentes en un puente de terminales.
Los transistores admiten equivalentes y para mayor intensidad de sonido se puede utilizar batería de 9 V, pero su durabilidad no será grande, dado el consumo del aparato.
En la figura 3 tenemos una sugerencia de instalación en una ametralladora de juguete.
Una posibilidad interesante consiste en utilizar el circuito para efectos de mayor intensidad conectando su salida a la entrada de un amplificador. Esto se puede hacer como se muestra en la figura 4.
En este circuito el transformador es del tipo de salida encontrado en antiguas radios transistorizadas.
Lista de material
Q1 - BC548 - transistores NPN de uso general
Q2 - BC558 - transistores PNP de uso general
FTE-4 o 8 ohmios - altavoz
B1 - 6 a 9 V - pilas o pilas
P1 - 100 k ohms - trimpot
R1 - 100k ohms x 1/8 W - resistor - marrón, negro, amarillo
R2- 1 k ohms x 1/8 W - resistor - marrón, negro, rojo
C1 - 470 nF - capacitor de cerámica o poliéster
S1 - interruptor de presión NA
Varios: puente de terminales, soporte de pilas o conector de batería, hilos, soldadura, etc.







