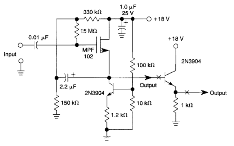
Este circuito de muy alta impedancia de entrada que utiliza JFET se encontró en la Enciclopedia de Circuitos Electrónicos, Volumen 5, de 1995. El JFET es un transistor de propósito general, al igual que el transistor de salida.
Este circuito es de un Radio Electronics de junio de 1957. Consiste en un excelente radio de...
Este circuito es de una documentación antigua de 1995, pero puede ser montado con facilidad aún hoy por...
Este circuito lo encontramos en una Electronics Now. La indicación del nivel lógico se realiza en un...