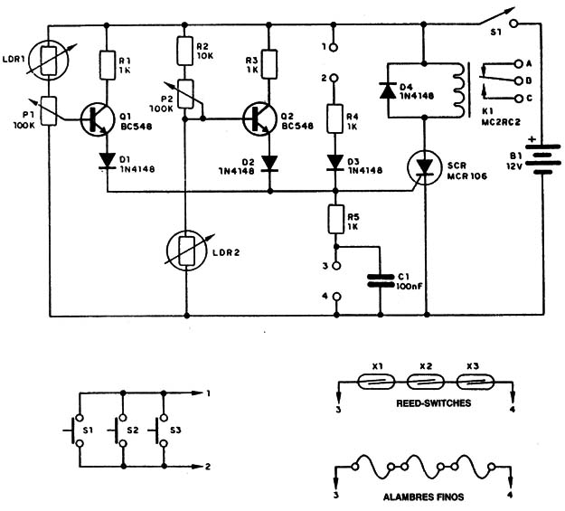
Este circuito reúne en un sistema único diversos tipos de alarmas. Tenemos así los sensores por presión, los sensores por interrupción o reed-switches (interruptores de lengüeta), los sensores de luz actuando de dos modos diferentes: por la interrupción de la luz y por la incidencia de la luz.
Podemos entonces instalar sensores de interrupción (alambres y reed-switches) en diversos puntos de una casa, interruptores de presión en otros y, además, ubicar en los pasillos o lugares más convenientes los sensores de luz.
EI sensor de interrupción de haz luminoso protegerá un corredor o pasaje, mientras que el que actúa por incidencia de luz será activado si el intruso enfocara inadvertidamente sobre él una linterna.
EI circuito completo es mostrado en la figura 1.

En los puntos 1 y 2 se conectan los interruptores de presión o los reed-switches que serán accionados por cerramiento del contacto. En los puntos 3 y 4 se conectarán en serie los sensores de interrupción que pueden ser alambres finos o también reed-switches, pero que serán activados por el alejamiento del imán.
El circuito es alimentado por 8 pilas medianas o grandes.
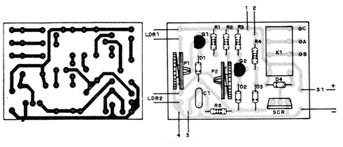
La placa de circuito impreso para esta versión más completa se muestra en la figura 2.

Nótese que, una vez que cualquier tipo de sensor es activado, no se gana nada con desconectarlo si la alarma no es desactivada. Para desactivarla también es preciso desconectar y conectar nuevamente S1.
Los potenciometros P1 y P2 sirven para controlar la sensibilidad y también se pueden emplear trimpots. Estos se refieren a los sensores de luz.
SCR - MCR106, TIC106 o C106 - SCR común
Q1, Q2 - BC548 o equivalente - transistores NPN
D1,D2,D3,D4 - IN4148 ó 1N914 - diodos de silício de uso general
K1 - relé de 12V
LDR1, LDR2 - LDR comunes
P1, P2 – 100k - trimpots o potenciómetros
C1 - 100nF (104) - capacitor cerâmico
R1, R3, R4, R5 - 1k x 1/8W - resistores (marrón, negro, rojo
R2 – 10 k x 1/8W - resistor (marrón, negro, naranja)
S1 - interruptor simple
B1 - 12V u 8 pilas medianas en serie
Varios: soporte para 8 pilas o dos soportes de 4 pilas, placa de circuito impresa, alambres, soldadura, reed-switches (interruptores de lengüeta ), etc.



