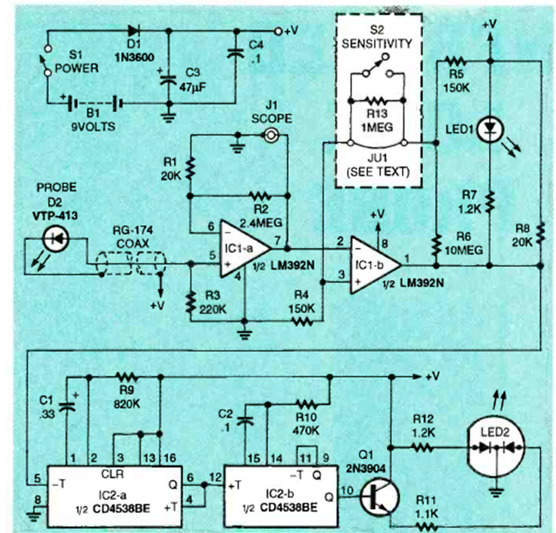
Este circuito fue descrito en un artículo de la revista Electronics Now en diciembre de 1995. El circuito utiliza circuitos integrados que aún son bien conocidos hoy en día.
Este amplificador utiliza un transistor Darlington cuya ganancia de corriente puede llegar a 10...
Los osciladores por Puente de Wien producen señales senoidales de bajas frecuencias de excelente...
Este circuito utiliza como estándar de frecuencia un filtro cerámico del tipo encontrado en radios de FM,...