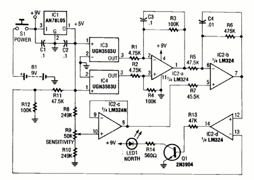
Este circuito se encontró en la edición de junio de 1991 de la revista Radio Electronics. El circuito utiliza dos sensores de efecto Hall de la época. Se puede ensamblar con equivalentes modernos.
El receptor de este circuito es el CIR3616S. El sistema funciona con infrarrojos modulados y tiene...
Encontrado en un EDN de los 90, este pulsador de xenón usa un Sidac. Ya usamos esta configuración en un...
Este circuito fue encontrado en una documentación americana de 1976. Podemos montarlo con dos 741,...