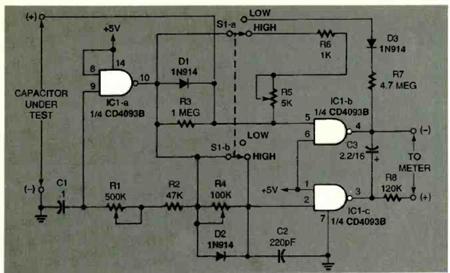
Este circuito fue diseñado originalmente para medir capacitancia con un ICL7107, pero se puede utilizar con otros módulos digitales. El circuito es de una revista Electronics Now de noviembre de 1996.
El receptor de este circuito es el CIR3616S. El sistema funciona con infrarrojos modulados y tiene...
Encontrado en un EDN de los 90, este pulsador de xenón usa un Sidac. Ya usamos esta configuración en un...
Este circuito fue encontrado en una documentación americana de 1976. Podemos montarlo con dos 741,...