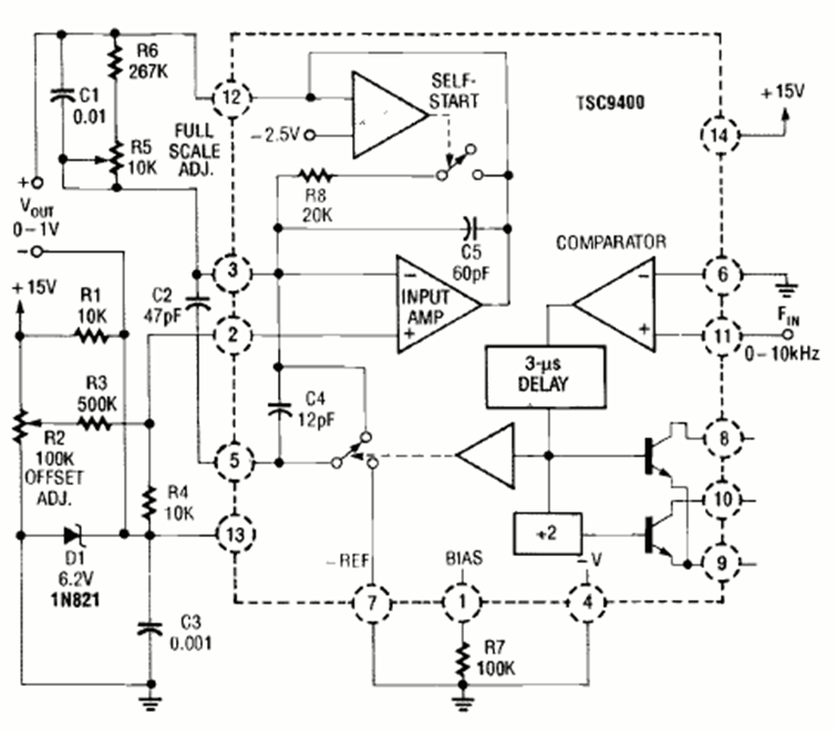
Este circuito convierte señales de 0 a 19 kHz a tensiones de 0 a 1 V. El circuito es de una revista de Radio Electronics de junio de 1991. Los componentes se pueden cambiar para otros rangos de frecuencia.
Encontramos este circuito en un manual de General Electric de 1965. El circuito se aplica solo a...
Encontrado en la documentación de Motorola de la década de 1960, este circuito de temporización puede durar...
Encontrado en Radio Electronics de los años 90, este circuito produce pulsos para probar un...