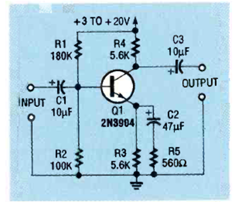
Utilizando un transistor de propósito general, esta etapa tiene una ganancia de voltaje igual a 10. El circuito se obtuvo de la revista Electronics Now de noviembre de 1993.

Utilizando un transistor de propósito general, esta etapa tiene una ganancia de voltaje igual a 10. El circuito se obtuvo de la revista Electronics Now de noviembre de 1993.
