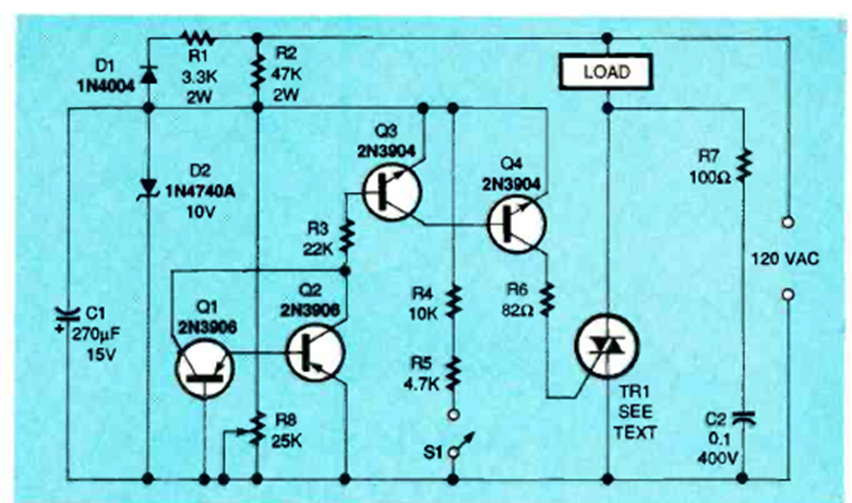
Este circuito sincronizado con triac se encontró en la revista Electronics Now de julio de 1995. El triac debe estar equipado con un disipador de calor dependiendo de la potencia.
Esta es una broma inofensiva para quien le gusta dar golpes en los demás. Un capacitor cargado,...
Es un montaje ultra simple que usted puede hacer con componentes de chatarra. Se trata de un...
Presione un botón (S1) y una aguja sin conexión eléctrica alguna se mueve misteriosamente. Este montaje, basado...