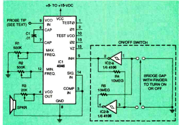
Este circuito fue encontrado en la revista Electronics Now de septiembre de 1996. El sonido proporcionado tiene una frecuencia proporcional la tensión de entrada. Básicamente consiste en un VCO.

Este circuito fue encontrado en la revista Electronics Now de septiembre de 1996. El sonido proporcionado tiene una frecuencia proporcional la tensión de entrada. Básicamente consiste en un VCO.
