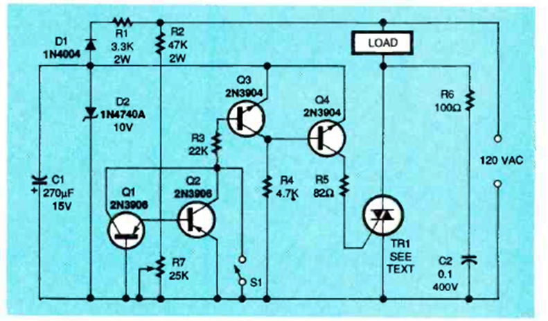
Este circuito es una modificación del anterior, también encontrado en la revista Electronics Now de julio de 1995. El triac debe ser controlado por potencia.
Con este aparato podemos verificar si un material es conductor o aislante en una demostración simple e...
Este circuito también es un oscilador Hartley pero con potencia, pudiendo elevar la tensión de 12V...
Este simple oscilador emite una señal que produce, en televisores analógicos (rango de VHF y UHF),...