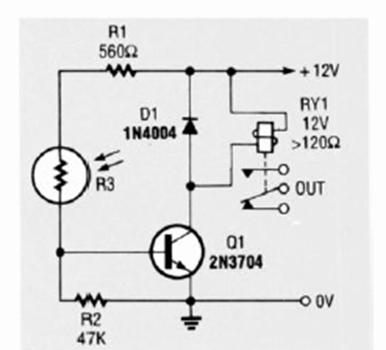
Este circuito LDR simple fue encontrado en la revista Radio Electronics de julio de 1992. Se puede utilizar cualquier transistor comúnmente utilizado. La alimentación de energía depende del relé.

Este circuito LDR simple fue encontrado en la revista Radio Electronics de julio de 1992. Se puede utilizar cualquier transistor comúnmente utilizado. La alimentación de energía depende del relé.
