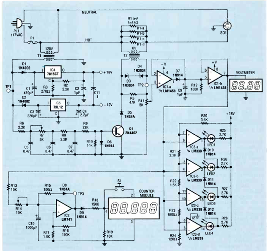
Este circuito digital es de una revista Radio Electronics de diciembre de 1991. No utiliza un microcontrolador, sino circuitos digitales discretos de la época.
Encontramos este circuito en un manual de General Electric de 1965. El circuito se aplica solo a...
Encontrado en la documentación de Motorola de la década de 1960, este circuito de temporización puede durar...
Encontrado en Radio Electronics de los años 90, este circuito produce pulsos para probar un...