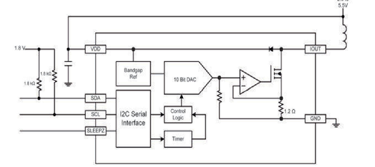
El circuito mostrado en la figura 3 se utiliza para controlar micromotores de tipo bobina móvil como los que se utilizan para accionar el enfoque de cámaras y cámaras digitales, así como cámaras de vídeo y otras aplicaciones similares. El circuito integrado es el A3907 de Allegro Micro (www.allgeromicro.com). La hoja de datos con las especificaciones del circuito se puede descargar directamente desde el sitio web de la empresa. El circuito opera con voltajes de 2,2 V a 5,5 V y tiene una resolución de 100 µA. También tiene un DAC de 10 bits.




