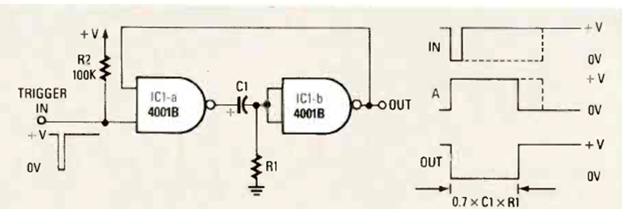
Este monoestable de dos puertos 4001 fue sugerido en un artículo de la revista Radio Electronics de abril de 1988. Los tiempos están dados por C1 y R1.
Lo que muchos lectores no imaginan es que cosas interesantes y útiles se pueden hacer con pocos...
Con este oscilador podemos obtener una señal de 10 W de potencia en la frecuencia de 100kHz, El...
Se trata de un circuito “económico” que sustituye los reed-switches por alambres finos que son...