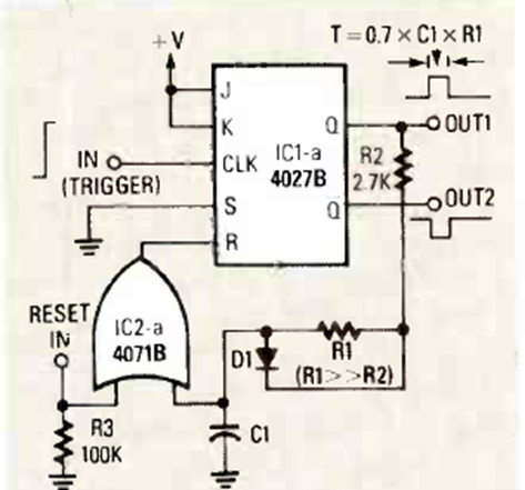
Encontramos este circuito en la edición de abril de 1988 de la revista Radio Electronics. El circuito se puede reiniciar electrónicamente.

Encontramos este circuito en la edición de abril de 1988 de la revista Radio Electronics. El circuito se puede reiniciar electrónicamente.
