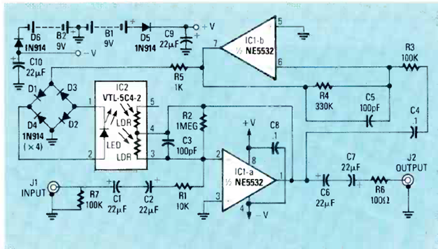
Este circuito para señales de audio se encontró en la edición de marzo de 1990 de la revista Radio Electronics. El circuito utiliza un optoacoplador diferente que se puede reemplazar por uno equivalente.
Este circuito fue originalmente diseñado para controlar la temperatura de un hierro de soldadura,...
Cuando la iluminación disminuye, este multivibrador entra en funcionamiento, haciendo que la...
Este oscilador muy simple, con un solo transistor, fue encontrado en una revista japonesa en 1967....