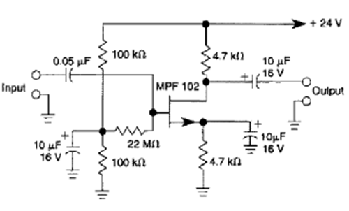
Esta etapa amplificadora JFET se encontró en la Enciclopedia de Circuitos Electrónicos, Volumen 5, de 1995. Se puede utilizar cualquier JFET y controlar la polarización externamente.

Esta etapa amplificadora JFET se encontró en la Enciclopedia de Circuitos Electrónicos, Volumen 5, de 1995. Se puede utilizar cualquier JFET y controlar la polarización externamente.
