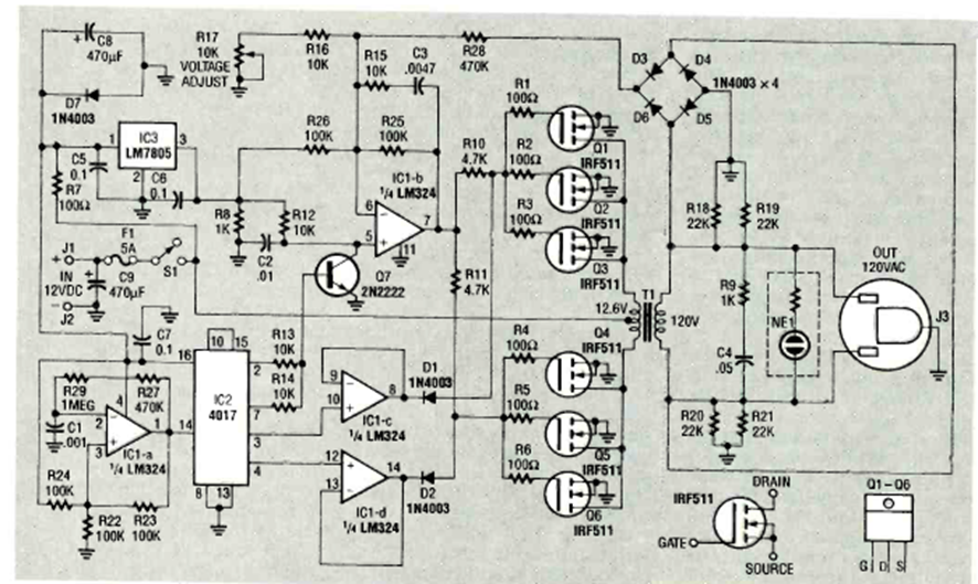
Este potente inversor proporciona una señal sinusoidal de alta calidad. Lo encontré en una Radio Electrónica de Abril de 1991. La potencia de salida es de 40 W.
Este circuito con alta impedancia de entrada se encontró en una Popular Electronics de los años...
Este circuito se obtuvo de una antigua documentación estadounidense, pero aparece en otras partes de...
Este circuito es del manual CMOS de National Semiconductor de 1977. Lo que este circuito hace es...