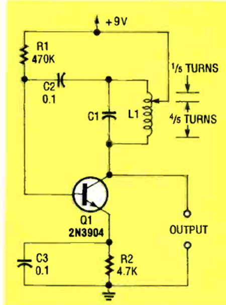
Encontrado en la revista Electronics Now de diciembre de 1993, este oscilador tiene la configuración clásica. La frecuencia depende de L1 y puede alcanzar algunas decenas de megahertz.

Encontrado en la revista Electronics Now de diciembre de 1993, este oscilador tiene la configuración clásica. La frecuencia depende de L1 y puede alcanzar algunas decenas de megahertz.
