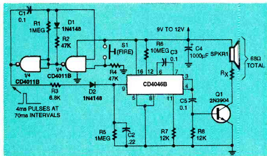
Utilizando un PLL 4046, lo cual no es muy común hoy en día, este circuito fue encontrado en la edición de octubre de 1994 de la revista Electronics Now. La potencia la proporciona el transistor y en este caso es pequeña.
El oscilador rectangular presentado en la figura hace uso de una de las cuatro puertas NAND de un...
Este circuito reúne en un sistema único diversos tipos de alarmas. Tenemos así los sensores por...
Este circuito tiene por objetivo accionar un relé cuando incide la luz en el LDR. Podemos usarlo en...