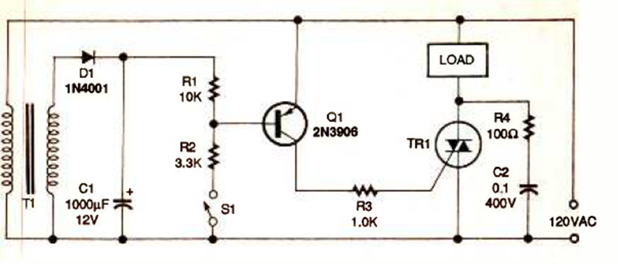
Encontramos este circuito en una revista Electronics Now de junio de 1995. El transformador tiene un primario según la red y un secundario de 6 a 9 V con 100 mA.
El oscilador rectangular presentado en la figura hace uso de una de las cuatro puertas NAND de un...
Este circuito reúne en un sistema único diversos tipos de alarmas. Tenemos así los sensores por...
Este circuito tiene por objetivo accionar un relé cuando incide la luz en el LDR. Podemos usarlo en...