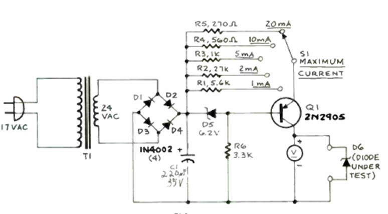
El objetivo de este circuito que encontramos en Radio Electrónica de noviembre de 1986 es determinar el voltaje de un diodo zener. Se pueden seleccionar varias corrientes de prueba.
He aquí una montaje muy curiosa que implica la producción alternativa de energía eléctrica: una...
Describimos el montaje de un fotómetro muy simple que puede ser usado en la comparación de niveles...
Para esto se necesitará el siguiente material: 1 Capacitor electrolítico de 470 µF o 1000 µF de...