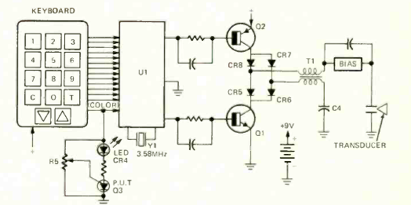
Este transmisor de control remoto digital por ultrasonidos se encontró en la revista Radio Electronics de enero de 1976. Los componentes son de la época. El CI es de la época.
He aquí una montaje muy curiosa que implica la producción alternativa de energía eléctrica: una...
Describimos el montaje de un fotómetro muy simple que puede ser usado en la comparación de niveles...
Para esto se necesitará el siguiente material: 1 Capacitor electrolítico de 470 µF o 1000 µF de...