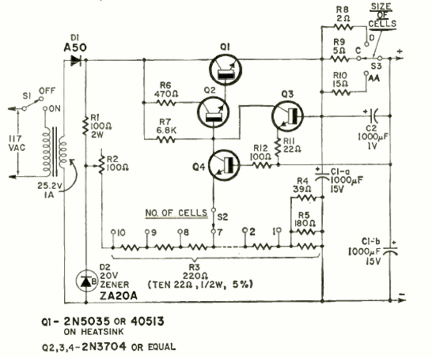
Este circuito de cargador de batería se encontró en la revista Radio Electronics de agosto de 1970. El circuito utiliza 4 transistores. Q1 debe estar equipado con un buen disipador de calor.
He aquí una montaje muy curiosa que implica la producción alternativa de energía eléctrica: una...
Describimos el montaje de un fotómetro muy simple que puede ser usado en la comparación de niveles...
Para esto se necesitará el siguiente material: 1 Capacitor electrolítico de 470 µF o 1000 µF de...