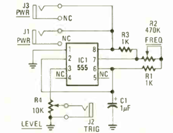
Este circuito simple fue encontrado en la revista Radio Electronics de octubre de 1979. La frecuencia de los pulsos viene dada por C1 y ajustando R2 la fuente de alimentación puede estar típicamente entre 5 y 12 V.

Este circuito simple fue encontrado en la revista Radio Electronics de octubre de 1979. La frecuencia de los pulsos viene dada por C1 y ajustando R2 la fuente de alimentación puede estar típicamente entre 5 y 12 V.
