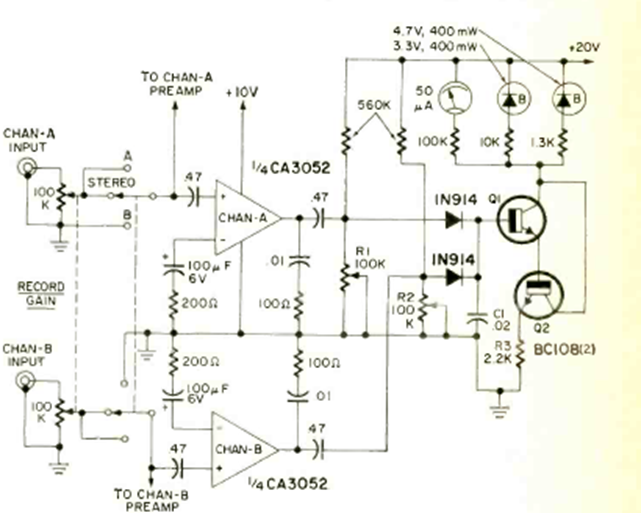
Este medidor-indicador estéreo se encontró en la revista Radio Electronics de agosto de 1971. Los transistores son tipos conocidos y se pueden utilizar los equivalentes plásticos modernos BC548.
He aquí una montaje muy curiosa que implica la producción alternativa de energía eléctrica: una...
Describimos el montaje de un fotómetro muy simple que puede ser usado en la comparación de niveles...
Para esto se necesitará el siguiente material: 1 Capacitor electrolítico de 470 µF o 1000 µF de...