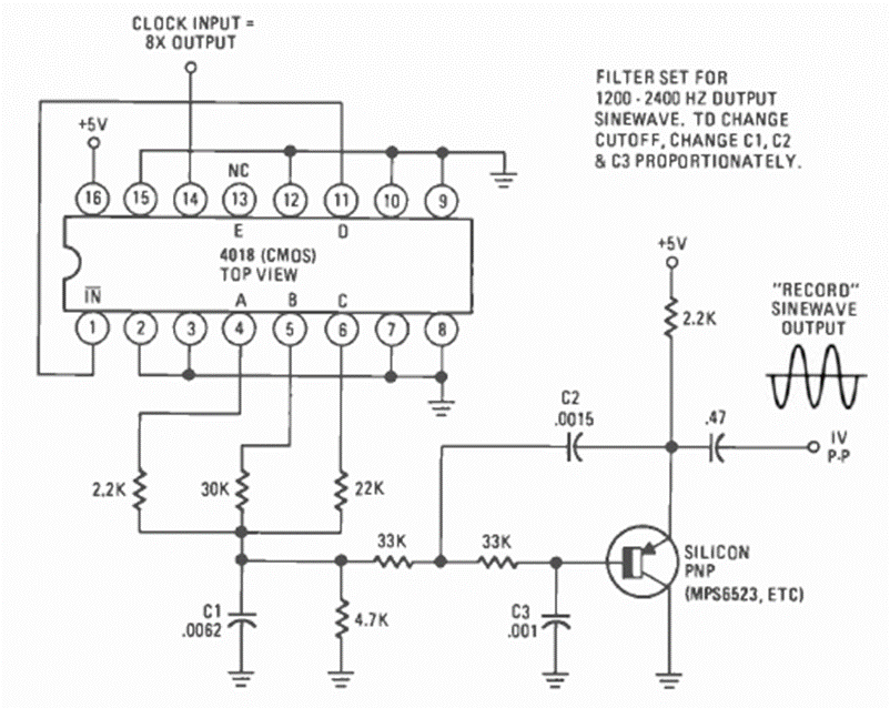
En la figura tenemos la forma de generar una señal sinusoidal utilizando un circuito integrado CMOS. El circuito es de una Radio Electronics de noviembre de 1976. La frecuencia depende de los condensadores.
He aquí una montaje muy curiosa que implica la producción alternativa de energía eléctrica: una...
Describimos el montaje de un fotómetro muy simple que puede ser usado en la comparación de niveles...
Para esto se necesitará el siguiente material: 1 Capacitor electrolítico de 470 µF o 1000 µF de...