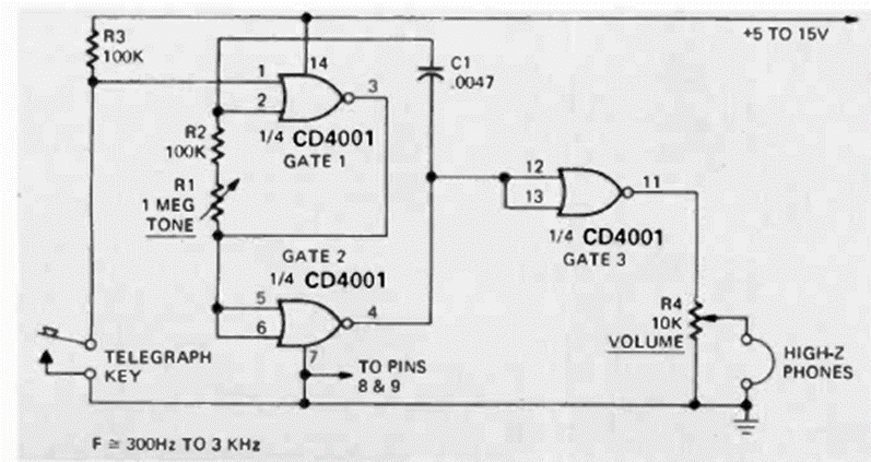
Recomendado para la práctica de telegrafía, este circuito fue encontrado en la revista Radio Electronics de diciembre de 1974. El circuito es para auriculares de alta impedancia y puede alimentarse con tensiones de 5 a 15 V.
He aquí una montaje muy curiosa que implica la producción alternativa de energía eléctrica: una...
Describimos el montaje de un fotómetro muy simple que puede ser usado en la comparación de niveles...
Para esto se necesitará el siguiente material: 1 Capacitor electrolítico de 470 µF o 1000 µF de...