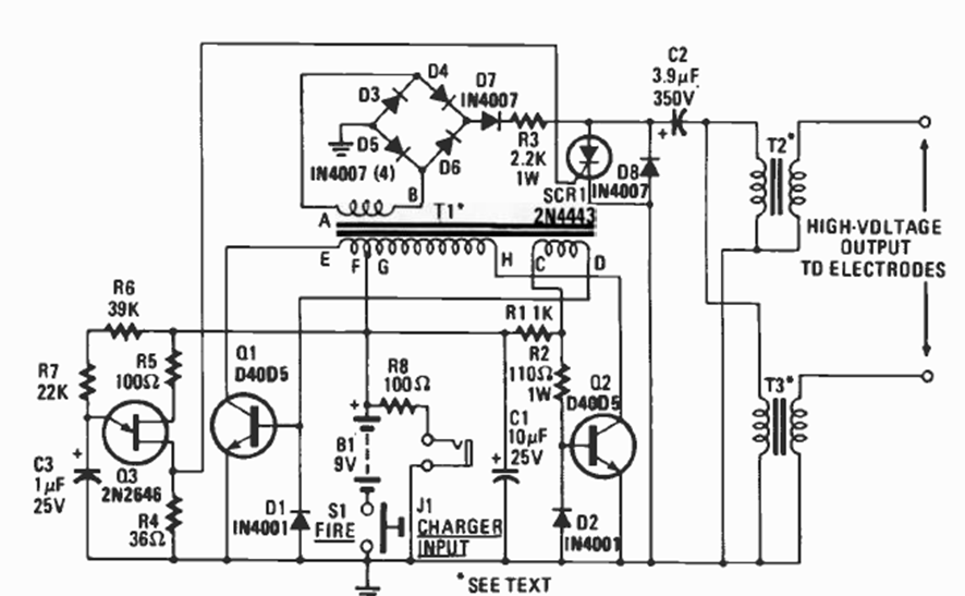
Publicado en la revista Radio Electronics en agosto de 1986, este circuito funciona como un arma, pudiendo aplicar fuertes descargas a cualquiera que lo toque. El circuito opera a 10 kHz.
Este circuito convierte las señales de la banda de 350 a 500 kHz a la banda de 4.36 a 4.5 MHz, lo que...
Este circuito de automatización fue encontrado en la revista Radio Electronics de octubre de 1961....
Este circuito de puente H puede usar transistores de media potencia de hasta 500 mA como BD135 y...