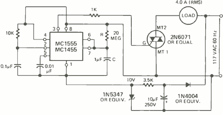
Este circuito para cargas de corriente alterna lo encontré en la revista Radio Electronics de febrero de 1976. El triac es común y los tiempos están dados por el resistor de 20 M y el capacitor de 1 uF.
Este circuito convierte las señales de la banda de 350 a 500 kHz a la banda de 4.36 a 4.5 MHz, lo que...
Este circuito de automatización fue encontrado en la revista Radio Electronics de octubre de 1961....
Este circuito de puente H puede usar transistores de media potencia de hasta 500 mA como BD135 y...