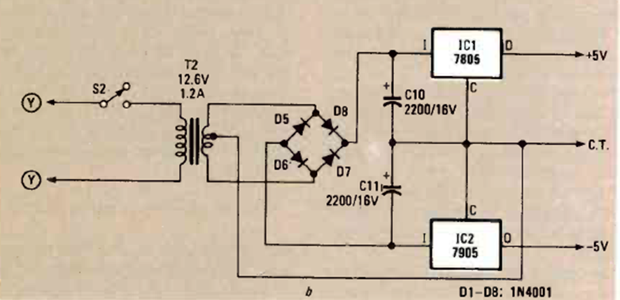
Este circuito para una corriente máxima de 1 A es la versión más común que utiliza los reguladores 78 y 7905. El circuito es de una revista de Radio Electronics de agosto de 1982. Los reguladores deben estar equipados con disipadores.
Este circuito convierte las señales de la banda de 350 a 500 kHz a la banda de 4.36 a 4.5 MHz, lo que...
Este circuito de automatización fue encontrado en la revista Radio Electronics de octubre de 1961....
Este circuito de puente H puede usar transistores de media potencia de hasta 500 mA como BD135 y...