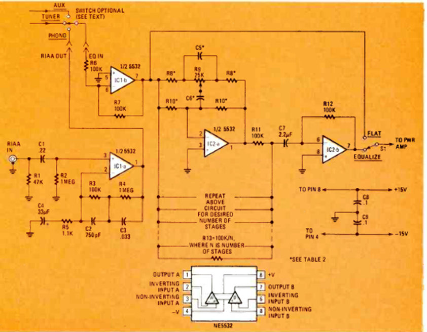
Este circuito se encontró en la revista Radio Electronics de julio de 1982. El circuito integrado es un tipo que se lanzó recientemente en ese momento.
Como hemos visto, el circuito integrado 555 es uno de los temporizadores más populares y encuentra...
A falta de un circuito para amplificar las señales de un termopar en un control de temperatura u otra...
¿Cómo generar energía eléctrica a partir de dos monedas comunes? Si el lector cree que eso es...