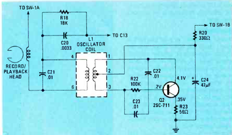
Este circuito se utilizó en grabadoras para borrar la cinta de cualquier grabación anterior para una nueva grabación. El circuito es de una Radio Electronics de septiembre de 1982.
Este circuito convierte las señales de la banda de 350 a 500 kHz a la banda de 4.36 a 4.5 MHz, lo que...
Este circuito de automatización fue encontrado en la revista Radio Electronics de octubre de 1961....
Este circuito de puente H puede usar transistores de media potencia de hasta 500 mA como BD135 y...