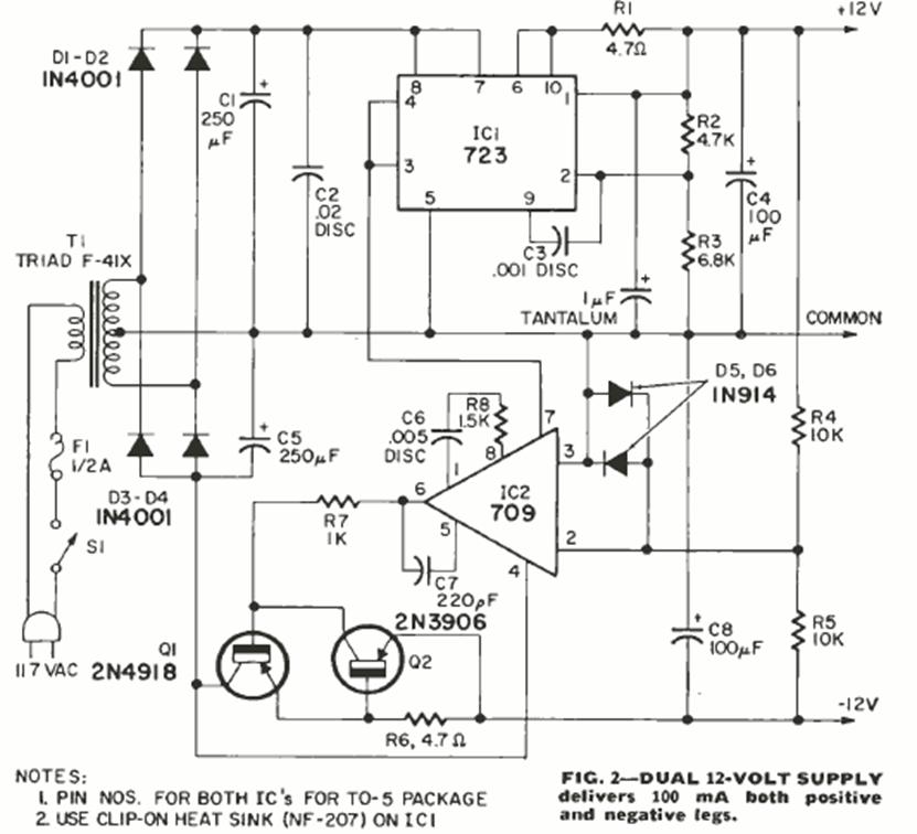
Este circuito fue obtenido de la revista Radio Electronics de septiembre de 1971. El 709 es un amplificador operacional de la época. La corriente es de 100 mA y la tensión simétrica es de 12 V.
Como hemos visto, el circuito integrado 555 es uno de los temporizadores más populares y encuentra...
A falta de un circuito para amplificar las señales de un termopar en un control de temperatura u otra...
¿Cómo generar energía eléctrica a partir de dos monedas comunes? Si el lector cree que eso es...