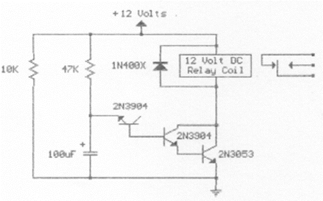
Este circuito enciende una carga externa después de un cierto intervalo dado por el capacitor. El circuito es de documentación de los años 80. La carga depende del relé utilizado.
Este circuito produce el ruido del goteo de un grifo o una gotera cuando la luz deja de incidir en el...
Este circuito aumenta la sensibilidad de un relé de 6 o 12V, permitiendo su operación directa con...
¿Qué tal montar un intercomunicador secreto para conversar con su hermano, vecino o compañero sin que...