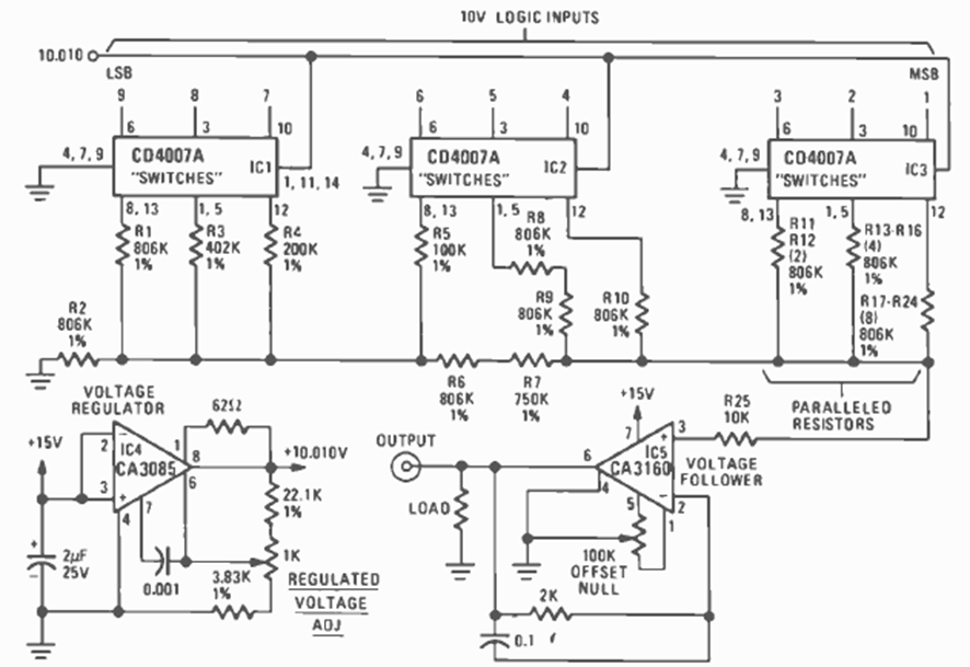
Utilizando circuitos CMOS y amplificadores operacionales de la época, este circuito fue encontrado en la revista Radio Electronics de septiembre de 1977. El circuito se alimenta con una fuente de alimentación de 15 V.
Este circuito con componentes únicamente pasivos debe conectarse a la entrada de un amplificador. Lo...
Este circuito fue publicado en una revista inglesa de 1982, pero se puede montar fácilmente...
El nombre del receptor encontrado en una Popular Electronics de marzo de 1957 proviene del hecho de...