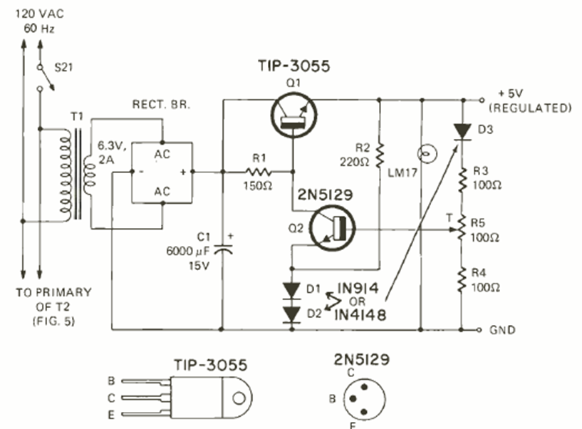
Esta fuente de alimentación de 5 V para circuitos TTL se encontró en un artículo que enseñaba cómo montar un circuito de prueba para Cis TTL en la revista Radio Electronics de mayo de 1972. El transistor TIP3055 debe estar equipado con un disipador de calor.




