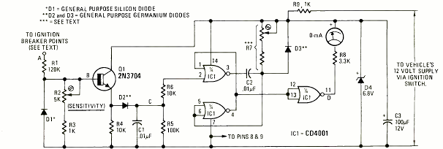
La indicación de velocidad de este circuito se realiza en un instrumento analógico. El circuito se utiliza para contar pulsos (rpm) y se encontró en la revista Radio Electronics de abril de 1976.
Este circuito con componentes únicamente pasivos debe conectarse a la entrada de un amplificador. Lo...
Este circuito fue publicado en una revista inglesa de 1982, pero se puede montar fácilmente...
El nombre del receptor encontrado en una Popular Electronics de marzo de 1957 proviene del hecho de...