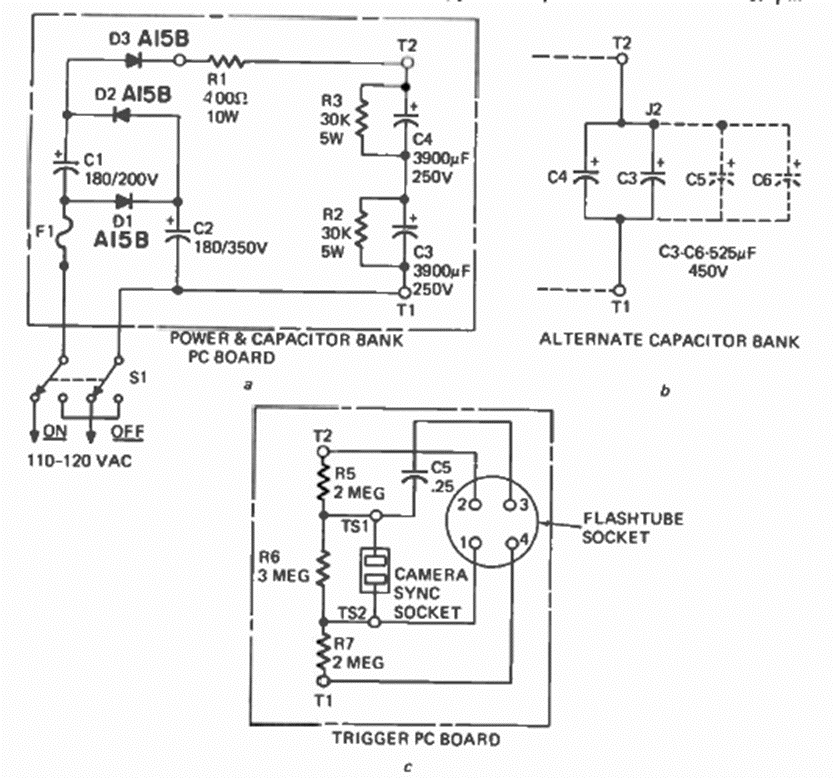
Este circuito para lámparas de xenón de alta potencia se encontró en la revista Radio Electronics de noviembre de 1974. El proyecto se describió en un artículo.
Este circuito con componentes únicamente pasivos debe conectarse a la entrada de un amplificador. Lo...
Este circuito fue publicado en una revista inglesa de 1982, pero se puede montar fácilmente...
El nombre del receptor encontrado en una Popular Electronics de marzo de 1957 proviene del hecho de...