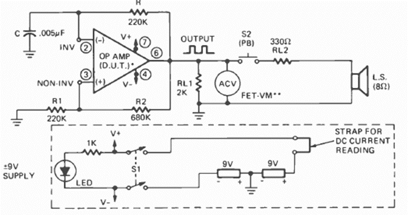
Este circuito fue encontrado en la revista Radio Electronics de septiembre de 1974. Consiste en un oscilador simple que se utiliza para probar amplificadores operacionales. Genera una señal de audio si el funcionamiento es bueno.
Este circuito con componentes únicamente pasivos debe conectarse a la entrada de un amplificador. Lo...
Este circuito fue publicado en una revista inglesa de 1982, pero se puede montar fácilmente...
El nombre del receptor encontrado en una Popular Electronics de marzo de 1957 proviene del hecho de...