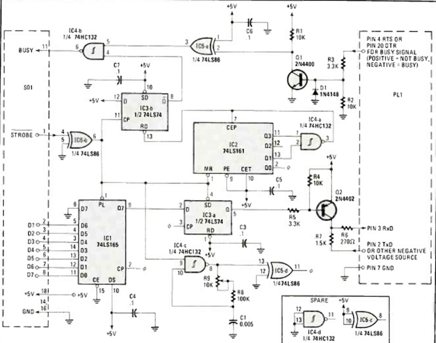
Este circuito fue encontrado en la revista Radio Electronics de mayo de 1985. Aplica para computadoras de la época con salida Centronics. Sin embargo, vale la pena analizar su funcionamiento para posibles restauraciones o adaptaciones.
Un tipo de fuente de alimentación bastante simple y útil es la que no hace uso del transformador....
En esta serie de Mini-Proyectos damos montajes simples que pueden ser realizados por principiantes...
Esta alarma crea una “barrera luminosa” que ai ser interrumpida provoca el disparo de una sirena,...