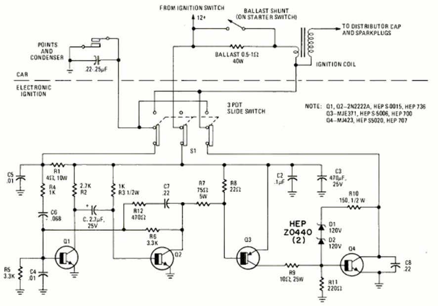
Este encendido electrónico para coches de la época fue encontrado en la revista Radio Electronics de mayo de 1976. El circuito utiliza transistores de potencia que deben montarse sobre disipadores de calor.
Un tipo de fuente de alimentación bastante simple y útil es la que no hace uso del transformador....
En esta serie de Mini-Proyectos damos montajes simples que pueden ser realizados por principiantes...
Esta alarma crea una “barrera luminosa” que ai ser interrumpida provoca el disparo de una sirena,...