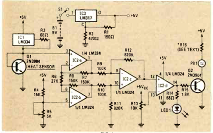
El propósito de este detector de calor es encontrar puntos calientes en un plato u otros lugares. El sensor es uno integrado de la época. El circuito es de una Radio Electronics de mayo de 1985.
Un tipo de fuente de alimentación bastante simple y útil es la que no hace uso del transformador....
En esta serie de Mini-Proyectos damos montajes simples que pueden ser realizados por principiantes...
Esta alarma crea una “barrera luminosa” que ai ser interrumpida provoca el disparo de una sirena,...