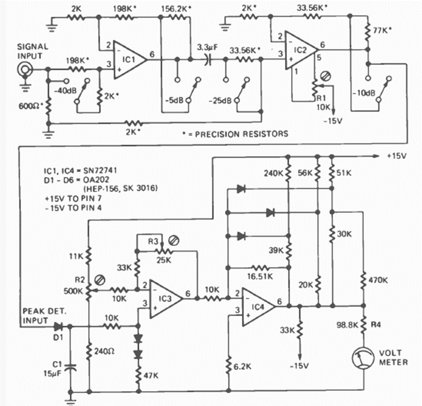
Hallado en la revista Radio Electronics de marzo de 1974, este circuito está destinado a medir el nivel de señales de líneas telefónicas con una respuesta de 3,6 kHz con 0 dB de referencia a 1 mW en una impedancia de 600 ohms.
Un tipo de fuente de alimentación bastante simple y útil es la que no hace uso del transformador....
En esta serie de Mini-Proyectos damos montajes simples que pueden ser realizados por principiantes...
Esta alarma crea una “barrera luminosa” que ai ser interrumpida provoca el disparo de una sirena,...