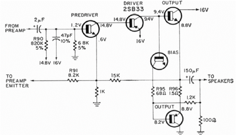
Este circuito de Radio Electronics de marzo de 1971 utiliza un transistor para estabilizar la corriente de polarización de los transistores de salida. El circuito es de baja potencia.
Este circuito amplifica senales de AM y FM, mejorando la recepción de las radios poco sensibles....
Encontramos este circuito en el Manual de aplicaciones lineales de National Semiconductor. Utiliza el...
Si bien es una configuración común todavía hoy, este circuito se ha retirado de una publicación antigua....