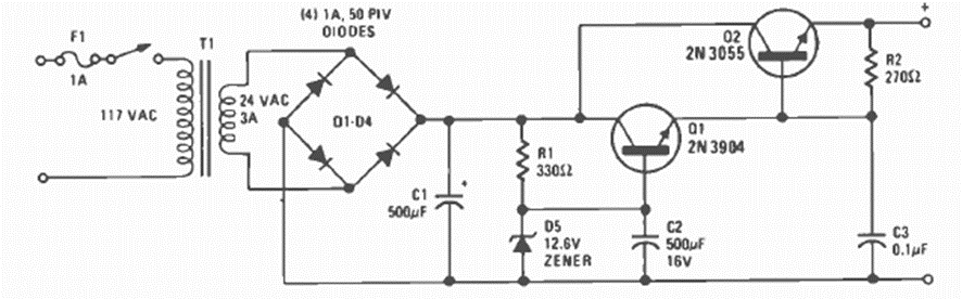
Para alimentar proyectos pequeños encontramos este circuito en la revista Radio Electronics de mayo de 1977. El transistor debe estar equipado con un disipador de calor.
Este circuito amplifica senales de AM y FM, mejorando la recepción de las radios poco sensibles....
Encontramos este circuito en el Manual de aplicaciones lineales de National Semiconductor. Utiliza el...
Si bien es una configuración común todavía hoy, este circuito se ha retirado de una publicación antigua....