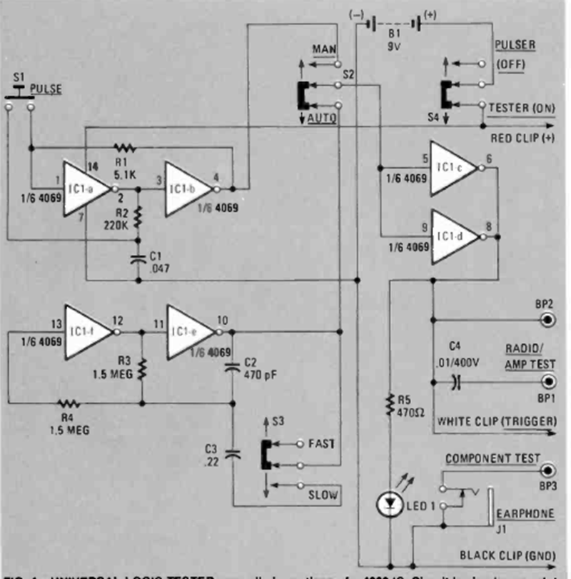
Este circuito de prueba lógica se publicó en la revista Radio Electronics en noviembre de 1980. El circuito funciona con lógica TTL y CMOS y tiene varias funciones seleccionables.
Este circuito amplifica senales de AM y FM, mejorando la recepción de las radios poco sensibles....
Encontramos este circuito en el Manual de aplicaciones lineales de National Semiconductor. Utiliza el...
Si bien es una configuración común todavía hoy, este circuito se ha retirado de una publicación antigua....