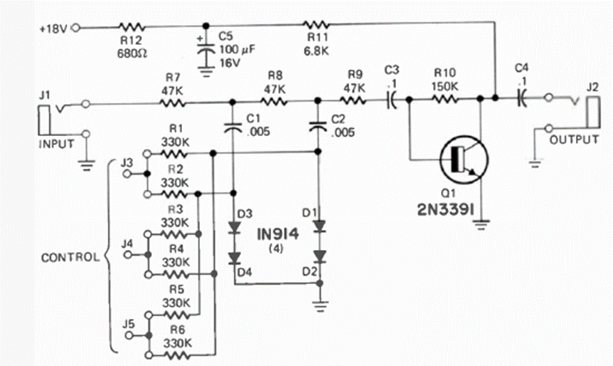
Este circuito apareció en la revista Radio Electronics en septiembre de 1973 y fue recomendado para un proyecto de sintetizador. El circuito es para señales de audio y tiene entradas de control.
Este circuito amplifica senales de AM y FM, mejorando la recepción de las radios poco sensibles....
Encontramos este circuito en el Manual de aplicaciones lineales de National Semiconductor. Utiliza el...
Si bien es una configuración común todavía hoy, este circuito se ha retirado de una publicación antigua....